Recent

A thesis/report template.

LaTeX Vorlage für eine Bachelorarbeit am Fachbereich Informatik der Westfälischen Hochschule Gelsenkirchen

YAAC: Another Awesome CV is a template that use FontAwesome and Source Sans Pro Font. It also use the Lualatex engine. This template also use elements from AltaCV like cv tags and cv skills. Changelog: Version 1.9.2: New project section Version 1.9: Add monochrome option, add showLinksoption Version 1.8: Add macros to handle referees and keywords Version 1.7: Renaming and minor changes Version 1.6.2: Add fonction to put two columns on a section. Version 1.6: Use Lualatex as default engine. Version 1.5: New alternative option to change the way the header is generated (\documentclass[localFont,alternative]{awesome-source-cv}) More infos: Full source and documentation can be downloaded on Github

Fakulteta za strojništvo, Univerza v Mariboru - predloga zaključnega dela, UM FS

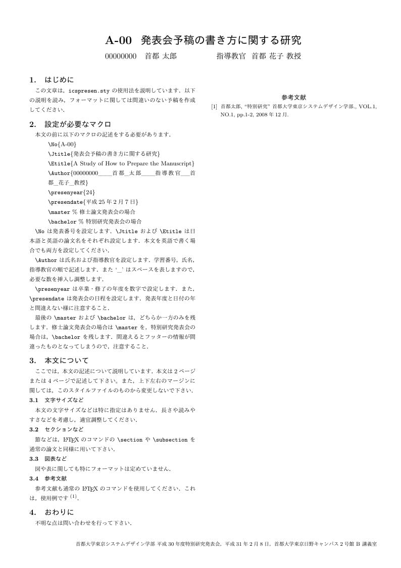
首都大学東京システムデザイン学部情報通信システムコース卒論用テンプレート Faculty of Tokyo System Design, Tokyo Metropolitan University Information and Communication System Course Graduation Template

50 quadratische Gleichungen werden automatisch erzeugt. So geht's: Wenn rechts die Vorschau erscheint, oben PDF anklicken. 50 quadratic equations will be created automatically. Please wait until you see the preview. Then click on PDF to save the file.

An unofficial LaTeX thesis template for ShanghaiTech University. (Note: This template only works with LuaLaTeX or XeLaTeX.)

Poster template for the Illinois Mathematics and Science Academy. Style guidelines obtained from: https://www.imsa.edu/marcom-toolkit/ Based on the Gemini theme (https://github.com/anishathalye/gemini).

The LuaLaTex class ReCeiVe provides a wide variety of possible cv structures and allows the user to change many details easily. The class is written in such a manner that it should not be necessary to alternate it in any way in order to get the desired cv layout. More or less all macros and commands should be commented to provide the necessary transparency to facilitate the use of the class as much as possible. Credits also go to Claud D. Park aka posquit0 and Jan Vorisek on whose CV templates the ReCeiVe classe is based on.
\begin
Discover why over 25 million people worldwide trust Overleaf with their work.