overleaf template galleryLaTeX templates and examples — Recent
Discover LaTeX templates and examples to help with everything from writing a journal article to using a specific LaTeX package.

CoRes est une conférence francophone centrée sur les réseaux et protocoles de communication.

This is an enhanced IEEE conference template for the IEEE Conference on Sustainable Technologies. It is of primary interest for students in the "Intro to Engineering courses" (AT TÆK1002 and T-102-VERK) at Reykjavik University.

Use this template for portfolio problems

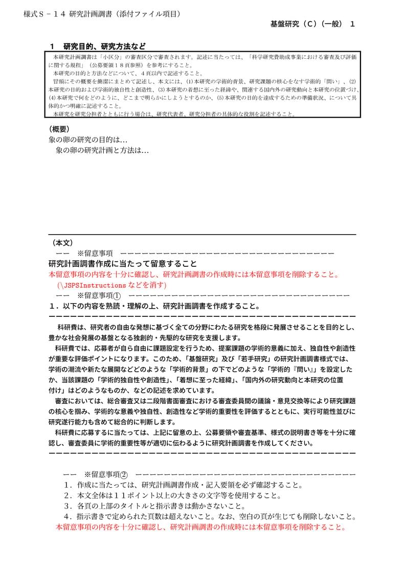
山中 卓 (大阪大学 大学院理学研究科 物理学専攻)先生が作成された科研費LaTeXを、坂東 慶太 (名古屋学院大学) が了承を得てテンプレート登録しています。 詳細はこちら↓をご確認ください。 http://osksn2.hep.sci.osaka-u.ac.jp/~taku/kakenhiLaTeX/

Logic problem.

This CV is based on an existing LaTeX template (Jan Küster) and packs it into a nice modern, but also simple design.

LaTeX template for Authors Submitting to CRPIT (Conferences in Research and Practice in Information Technology by Australian Computer Society) Published Conferences and Workshops. Source: Procedures and Resources for Authors Submitting to CRPIT Published Conferences and Workshops. This template was originally published on ShareLaTeX and subsequently moved to Overleaf in November 2019.

comparison of lex and a c scanner

Essa é uma simples adaptação da ABNTex-2 para teses e dissertações em inglês. Em resumo, este template troca as palavras chaves para inglês e muda o modelo de citação para minúsculo.
\begin
Discover why over 25 million people worldwide trust Overleaf with their work.