overleaf template galleryLaTeX templates and examples — Recent
Discover LaTeX templates and examples to help with everything from writing a journal article to using a specific LaTeX package.

This is the template for homework revised drafts for Dr. Sykes's Abstract Algebra class. It is adapted from Dana Ernst's original weekly homework template.

Jyothi Kunaparaju's résumé

Discret Hartley Transform is a unitary transform although its proof is hard to find in the Web. This short note explains that the Discrete Hartley Transform is an involution, which implies that this transform is unitary indeed.

Summary in LaTex for Great Math Mystery

This is a template for Dordt College Math 304 students to use in preparing their proofs/solutions for submission to our class notes document.

Acta Acustica united with Acustica, published in collaboration with the European Acoustics Association (EAA), is an international, peer-reviewed journal on acoustics. It publishes original articles on all subjects in the field of acoustics. The journal reports on original scientific research in acoustics and on engineering applications. The journal considers review papers, scientific papers, technical and applied papers, short communications, letters to the editor, and fast track articles. From time to time, special issues and review articles are also published. For book reviews or doctoral thesis abstracts, please contact the EAA. Downloaded here on 5 May 2017.

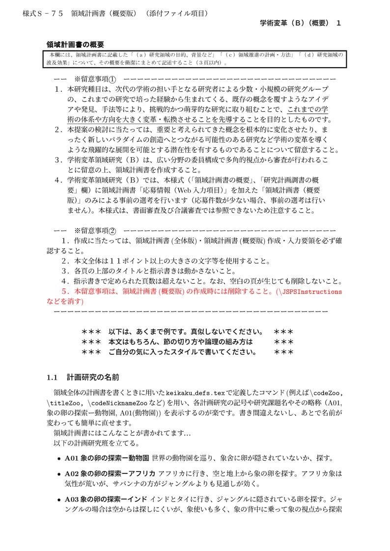
山中 卓 (大阪大学 大学院理学研究科 物理学専攻)先生が作成された科研費LaTeXを、坂東 慶太 (名古屋学院大学) が了承を得てテンプレート登録しています。 詳細はこちら↓をご確認ください。 http://osksn2.hep.sci.osaka-u.ac.jp/~taku/kakenhiLaTeX/

Göteborg universitet / Chalmers

A modification of the general thesis template for Liverpool John Moores University. Its the starting point for my PhD thesis in Astrophysics.
\begin
Discover why over 25 million people worldwide trust Overleaf with their work.