overleaf template galleryLaTeX templates and examples — Recent
Discover LaTeX templates and examples to help with everything from writing a journal article to using a specific LaTeX package.

Poster created for presenting it in a student conference. Happy to share.

Padrão para escrita do TCC no curso de Ciência da Computação UESPI Floriano. Este template foi baseado no template de artigos da SBC para português com as referências no padrão da ABNT.

This is a modified version from the NYU presentation template, replacing NYU icon by NYU SHANGHAI icon.

Submitted as an answer to the Showcase of Optical Illusions question on TeX SX. Click the Illusions tag below to see more!

Modelo de relatório de estágio na forma de artigo científico, tendo como base os Template da SBC.

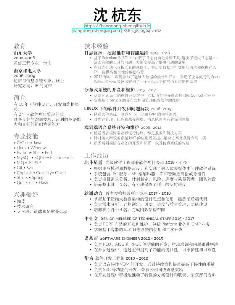
Anirban Bhattacharya's résumé as a Electrical Engineer Fresher. Created using the Forty Seconds CV template.

First abstract algebra home work.

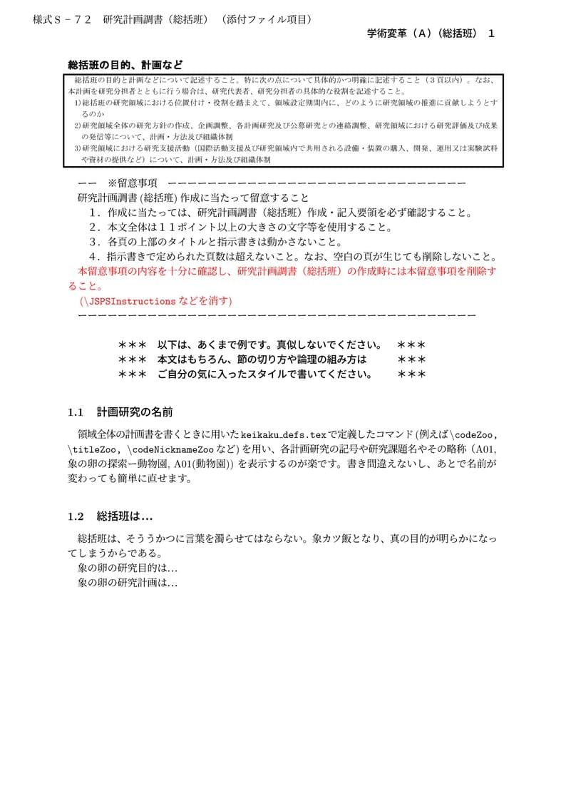
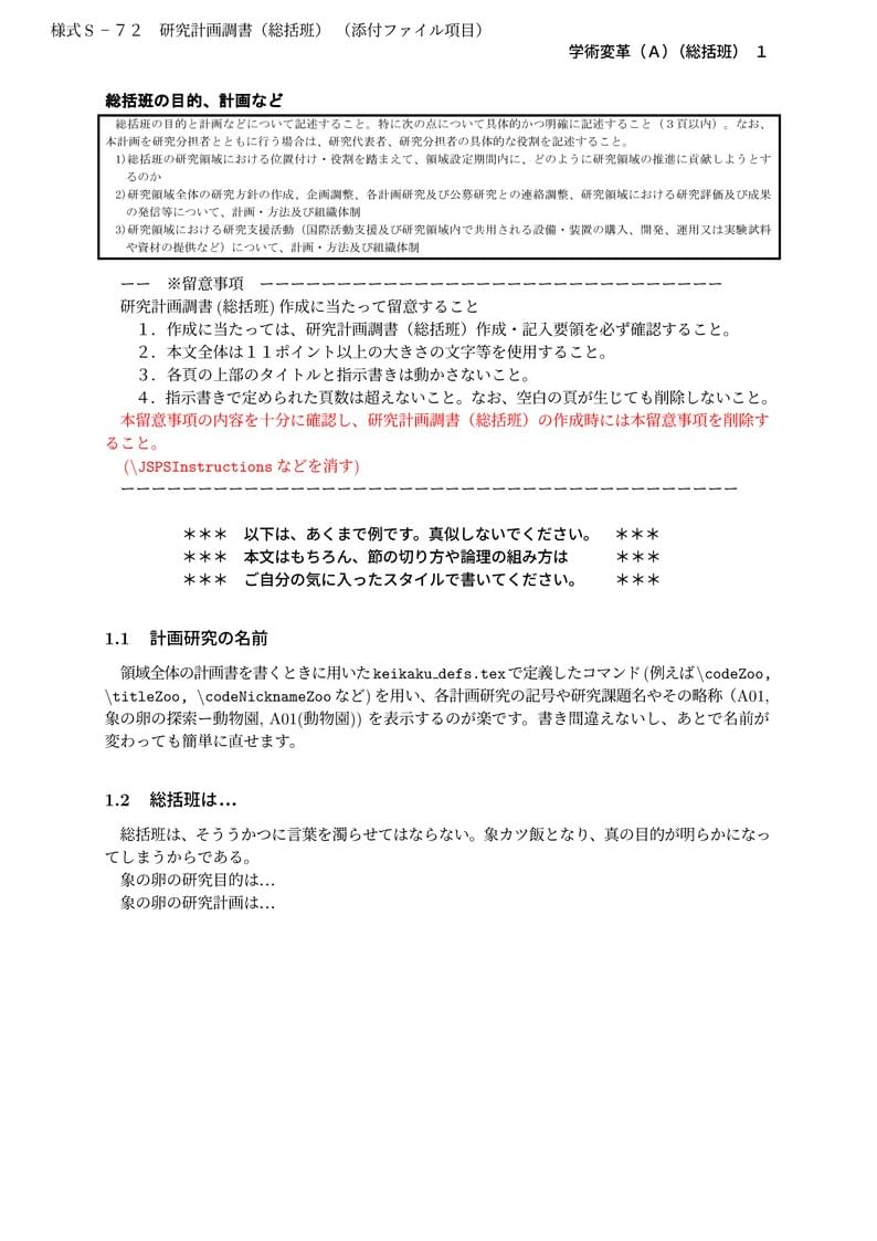
山中 卓 (大阪大学 大学院理学研究科 物理学専攻)先生が作成された科研費LaTeXを、坂東 慶太 (名古屋学院大学) が了承を得てテンプレート登録しています。 詳細はこちら↓をご確認ください。 http://osksn2.hep.sci.osaka-u.ac.jp/~taku/kakenhiLaTeX/

Modelo de apresentação para projetos de pesquisa em editais da PROPP/UFJF
\begin
Discover why over 25 million people worldwide trust Overleaf with their work.