LaTeX templates and examples — Conference Paper
Recent

LaTeX Author Kit for BIOSIG 2026 https://biosig.de/

This is the paper template for the Joint Conference IASS-IWSS 2026, to be held in Turin, Italy on Sept 14-18, 2026, https://www.iass-iwss2026.org/ the Annual Symposium of the International Association for Shell and Spatial Structures (IASS) and the 3rd Italian Workshop on Shell and Spatial Structures (IWSS). Papers will be submitted for peer-review to IASS-IWSS 2026. Papers accepted in the Conference Proceedings will be published by IASS and will be made available open access, see the proceedings of previous years at https://www.ingentaconnect.com/content/iass/piass The license Creative Commons CC BY 4.0 applies to this template. The copyright of papers prepared with this template belongs to the respective authors.

This is the official LaTeX Overleaf template for ISMIR 2026 to be used by authors. Conference website: http://ismir2026.ismir.net/ Official template source: https://github.com/ismir/paper_templates/releases/tag/2026v1

Authors are invited to submit original research papers to Revista Mexicana de Astronomía y Astrofísica Main journal (RMxAA) and conference proceedings to the conference series extension (Serie de Conferencias, RMxAC). This package contains our most recent LaTeX templates, which contain a brief guide for authors for preparing an original research paper or a conference proceedings. We include a README file with a description of the different template options, as well as copyright forms for authors of both RMxAA and RMxAC. Basic guidelines for manuscript submission to the RMxAA and RMxAC can be consulted in our manuscript submission page at the RMxAA web portal, at https://astronomia.unam.mx/journals/rmxaa/about/submissions The RMxAA journal template is based on the Rho Class Academic Article Template, by Guillermo Méndez and Eduardo Grácidas, also available in Overleaf.

The current template is for the MultiplEYE Final Conference It is expected to be used for the submission of the abstracts for the Final Conference of the MultiplEYE COST Action https://multipleye.eu/

© 2026 Earth Precision Agriculture Conference. This LaTeX template may be used, modified, and distributed for the purpose of preparing submissions to the Earth Precision Agriculture (EPA) Conference. Please refer to the official conference webpage for the template and submission guidelines at the following link: https://precisionagriculture.earth/submission-guidelines/

Official template of the Meeting on Medical Image Analysis (MMIA) https://mmia.inesctec.pt/ MMIA is a forum for the medical image analysis community, fostering the sharing of scientific advances and recent results in this quickly evolving field. At MMIA, we will focus on the methodological and application-oriented aspects of medical image analysis, leveraging data, artificial intelligence, and good old human ingenuity to address pressing, real-world clinical challenges. Join us in Porto to share your breakthroughs, critically discuss new methods, and build the collaborations that will help shape the future of medical image analysis!

This is official Overleaf template for the Proceedings of the 2026 Winter Simulation Conference. You may import and edit the template directly to prepare your submission for the conference. The conference website can be found here: https://meetings.informs.org/wordpress/wsc2026/ The submission guidelines and the author's kit can be found here: https://meetings.informs.org/wordpress/wsc2026/authorsubmission/

This is an adaptation of the ACL Template to be used for the PROPOR conference (https://propor2026.ufba.br/), which now allows submissions in Portuguese in addition to English.
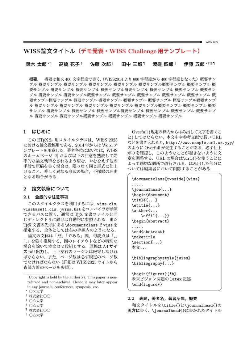
\begin
Discover why over 25 million people worldwide trust Overleaf with their work.