overleaf template galleryLaTeX templates — Recent
LaTeX templates for journal articles, academic papers, CVs and résumés, presentations, and more.

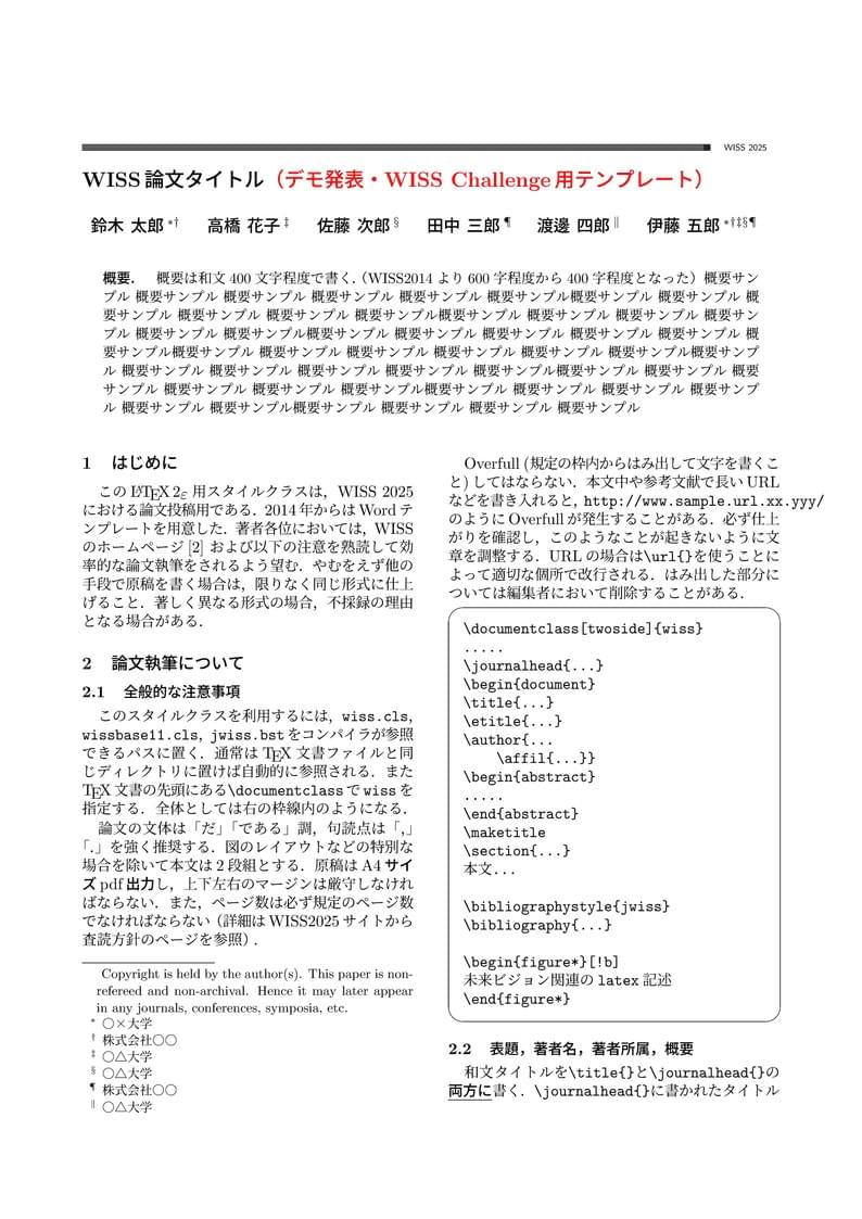
このテンプレートは,SITA2025の原稿作成のために提供されている Overleaf対応のLaTeXテンプレート です. テンプレート一式は,SITA2025公式Webサイト(https://www.ieice.org/ess/sita/SITA2025/)にて公開されています. 【使用方法】 デフォルトでは instruction.tex がコンパイル対象として設定されています. 必要に応じてコンパイル対象を変更することで,以下のテンプレートを利用できます: 英文用テンプレート:e-template.tex 和文用テンプレート:j-template.tex 【注意事項】 テンプレートの利用および原稿作成にあたっては,利用者自身の責任で行ってください. 投稿要領や提出方法等は,必ずWebサイトにてご確認ください.

版本号:4.1.1.2025,开源地址(长期实时更新): github:yuhldr/LZUThesis2020 gitee:yuhldr/LZUThesis2020

Updated 16/07/2025: Fixed acro longtable issue by switching to supertabular. Compiling with latex >2021 still takes ages. Updated 14/03/2025: - Downgraded texlive version to 2021 and acro package version to v2 to reduce compile time. Updated 21/02/2025: - Meets latest GRS requirements https://policies.latrobe.edu.au/download.php?id=80&version=15&associated - Added backref & ref check packages. Backref may need to be disabled prior to submission to meet GRS requirements. Updated 07/07/2024: - Changed title page to meet GRS requirements - Changed TOC to include subsubsections Updated: 20/09/2022 - Fixed some error messages, suppressed some warnings. Updated: 10/03/2022 - Changed acronym package to acro package This thesis is based on the classic thesis template made by André Miede, which was modified in turn by Matthias Langer to fit La Trobe's guidelines are they don't provide a template. I modified it slightly further to change to margins to fit the department of physics requirements, in addition to changing the language to Australian and adding a page for acronyms. I've since added plotting examples using python. This is released under the GNU General Public License v2.0. I

This template is JIKO UTDI Journal official, You can found this template on https://ejournal.utdi.ac.id/index.php/jiko on our template link on https://drive.google.com/file/d/1xY3xtR3zp3rOWwCMab_SjiFyBuMElXJ_/view?usp=sharing and to submit to our journal you can see at https://ejournal.utdi.ac.id/index.php/jiko/about/submissions#authorGuidelines

This is a dissertation template for the University of Wisconsin-Madison which builds on the memoir class. It follows this official formatting guideline by the UW-Madison graduate school: https://grad.wisc.edu/wp-content/uploads/sites/329/2023/04/Formatting-Requirements-for-your-Doctoral-Dissertation.pdf This template is modified from the original awesome template by Will Benton, improving the font, modernizing the styling within limits, and adding helper macros. Source: https://github.com/WiscADSL/Wisc-Dissertation Source of the base template: https://github.com/willb/wi-thesis-template

Official templates for the University of Lille, following the University graphical guidelines (https://identite.univ-lille.fr/). Provides templates for letters, reports, meeting notes, slides and PhD theses.

Latex Template for AAAI 2026; The source is the official AAAI website (https://aaai.org/authorkit26/).

Official template for Master theses at the SE4GD Erasmus Mundus Programme, with host partner universities: Lappeenranta University of Technology, University of L'Aquila, and Vrije Universiteit Amsterdam. Website: https://se4gd.eu

This is the official template for submissions to the proceedings of the GLOW colloquium (https://glowlinguistics.org/proceedings/).
\begin
Discover why over 25 million people worldwide trust Overleaf with their work.