overleaf template galleryLaTeX templates — Recent
LaTeX templates for journal articles, academic papers, CVs and résumés, presentations, and more.

The International University (HCMIU - VNU) Slide LaTeX template is a complete, easy-to-use beamer class that helps students present better at the International University - Vietnam National University in Ho Chi Minh City. This template, with its organized sections for the title frame, table of contents frame, major body frame, bibliography frame, and appendix frames, assures uniform formatting and superficial modification. It gives students a simplified procedure for creating professional, well-organized slide materials that exude confidence. The template provides basic LaTeX packages for mathematical expressions, images, and multilingual papers, making it suitable for various academic topics.

Modelos para a submissão de Trabalhos Completos e Resumos para o XII Encontro Regional de Matemática Aplicada e Computacional do Rio Grande do Sul (XII ERMAC-RS), de 02 a 04 de julho de 2025, IME-UFRGS, Campus do Vale, Porto Alegre, RS, Brasil. (https://sites.google.com/view/ermacrs/)

Template recreation for Bachelor's or Master's thesis following guidelines Castelldefels School of Telecommunications and Aerospace Engineering (Escola d'Enginyeria de Telecomunicació i Aeroespacial de Castelldefels, EETAC) at UPC. Original guidelines and Microsoft Word template: https://eetac.upc.edu/ca/els-estudis/TFE/maqueta-del-tfe

Esta plantilla fue elaborada de forma modular, ideal para docentes de la Universidad Científica del Sur, sin o poco conocimiento de LaTex. Modificar solo el contenido de "datos.tex", "Fila_A.tex" y los demás de ser necesario. Inicialmente fue elaborada para el Departamento Académico de Cursos Básicos, pero puede ser usada por otros departamentos o facultades, tanto de ciencias como de humanidades.

Template for full-length research papers submitted to the Journal of Open Humanities Data (https://openhumanitiesdata.metajnl.com/about/submissions).

Template for data papers to be submitted to the Journal of Open Humanities Data (https://openhumanitiesdata.metajnl.com/about/submissions).

The official abstract template for the MDMM2025 conference. Please visit the conference website https://mdmm.pwr.edu.pl for more details. Abstracts must be submitted using the dedicated submission form provided on the website. The submission deadline is June 16, 2025.

This thesis template is designed for students of the Faculty of Science at Charles University in Prague. It ensures proper formatting and supports export to PDF/A-2u. More information available at: https://natur.cuni.cz/en

Tato šablona závěrečné práce je určena pro studenty Přírodovědecké fakulty Univerzity Karlovy. Zajišťuje správné formátování a podporuje export do PDF/A-2u. Více informací na: https://natur.cuni.cz
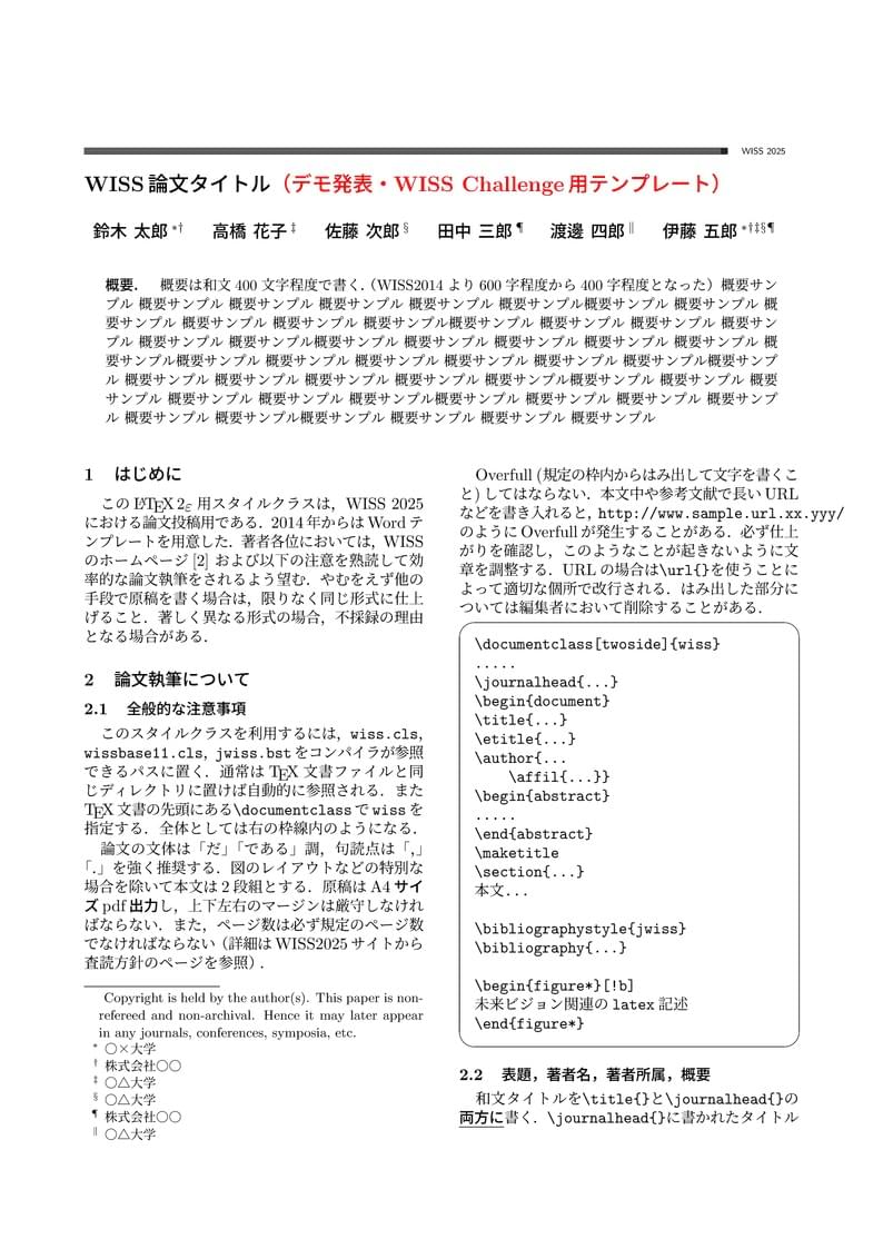
\begin
Discover why over 20 million people worldwide trust Overleaf with their work.